yl9193永利集团(中国)有限公司-官方网站
关于我们
yl9193永利集团简介
现任领导
专门委员会
行政管理
联系我们
新闻动态
yl9193永利集团新闻
新闻中心
通知公告
教研机构
系所概况
博士后
退休教师
学术科研
员工动态
学术成果
研究平台
员工园地
通知公告
社会实践
班团建设
实习就业
学子风采
员工天地
交流合作
国内合作
境外交流
人才招聘
硕士生招生
博士生招生
党建工会
组织建设
教工党建
员工党建
教工之家
党建专题
人才招聘
教师招聘
博士后招聘
其他招聘
信息服务
信息服务
资料下载
首页
EN
关于我们
yl9193永利集团简介
现任领导
专门委员会
行政管理
联系我们
新闻动态
yl9193永利集团新闻
新闻中心
通知公告
教研机构
系所概况
博士后
退休教师
学术科研
员工动态
学术成果
研究平台
员工园地
通知公告
社会实践
班团建设
实习就业
学子风采
员工天地
交流合作
国内合作
境外交流
人才招聘
硕士生招生
博士生招生
党建工会
组织建设
教工党建
员工党建
教工之家
党建专题
人才招聘
教师招聘
博士后招聘
其他招聘
信息服务
信息服务
资料下载
新闻动态
首页
-
新闻动态
-
新闻中心
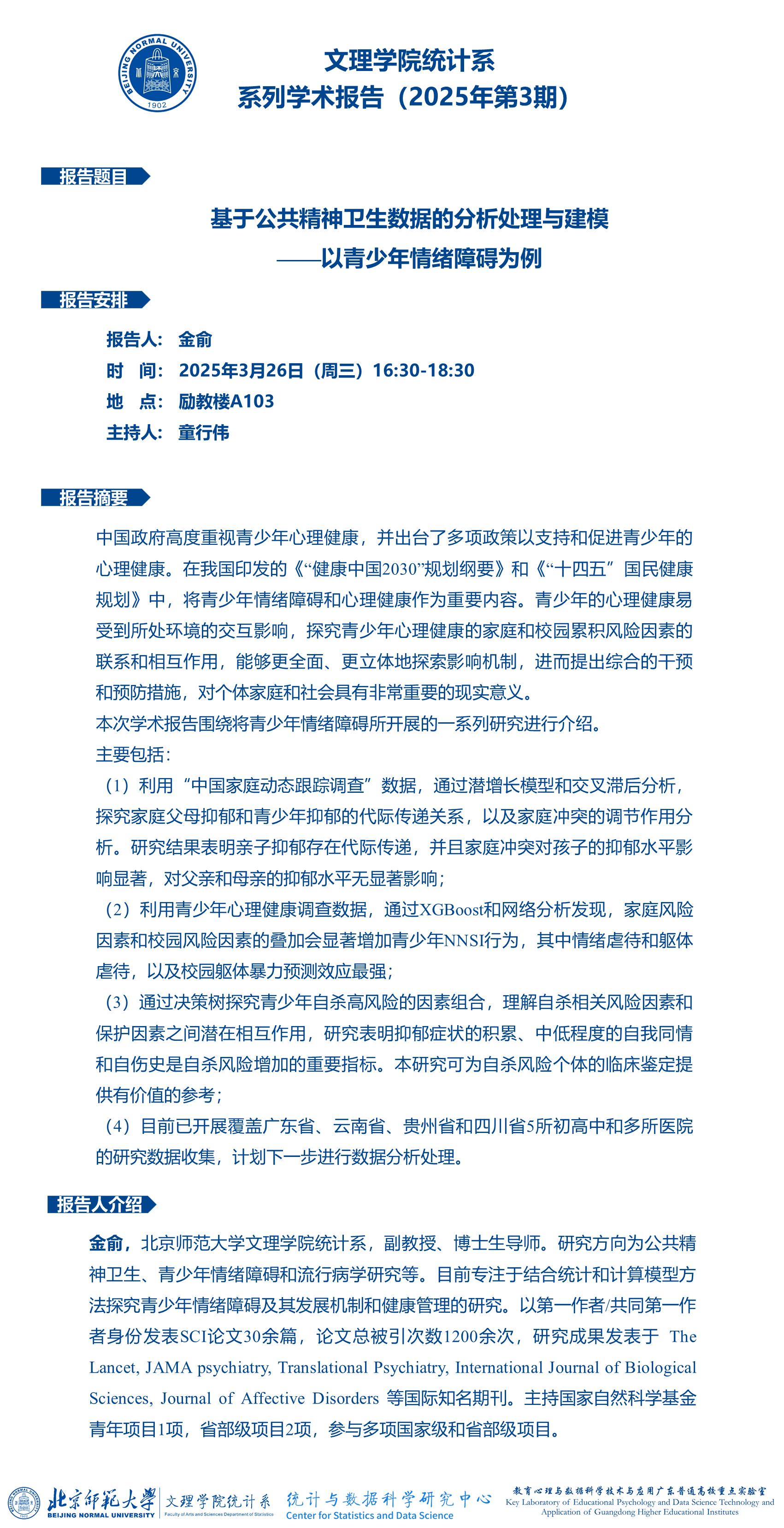
【讲座预告】统计系系列学术报告(2025年第3期):基于公共精神卫生数据的分析处理与建模——以青少年情绪障碍为例
发布日期:2025-03-27
次
分享