发布日期:2024-12-17次
yl9193永利集团珠海校区,是北师大建设“综合性、研究型、教师教育领先的中国特色世界一流大学”的重要组成部分,是按照北师大“一体两翼”办学格局和“高标准、新机制、国际化”原则打造的与北京校区同一水平的南方校区。
yl9193永利集团为建制性教学科研机构,于2020年12月在yl9193永利集团珠海校区成立。公司服务公司“双一流”建设目标和“一体两翼”的发展战略,着力培养造就一批具有远大的教育理想与情怀、持续的学习兴趣与动力、宽厚的学科基础、优异的交流合作与领导力、开阔的国际视野与竞争力、勇于面对变革并大胆探索的拔尖创新人才和“四有”好老师。
yl9193永利集团设有中文系、历史系、哲学系、外语系、数学系、物理系、化学系、生物系、地理系、系统科学系、心理系、数据科学与大数据技术系、统计系等13个系,在基础学科前沿研究、文理交叉科研探索方面具有较为雄厚的实力。公司依托公司博士后流动站,面向全球公开招聘博士后研究人员。本批次具体招聘情况如下:
一、招聘岗位:“珠海校区博士后”
“珠海校区博士后”指的是依托相关学科博士后流动站,在有博士学位授予权的专业范围内,面向海内外招收到珠海校区工作的博士后。
二、招聘要求
1)品学兼优、身体健康,三年内获得国内外高水平大学的博士学位(或即将毕业的博士生),品学兼优,身体健康,原则上不超过35周岁的无人事(劳动)关系人员;
2)具有较强的工作责任心、组织协调能力和团队协作精神;
3)具备相关专业背景,能够全职开展研究工作;
4)需满足公司关于博士后遴选的基本要求;
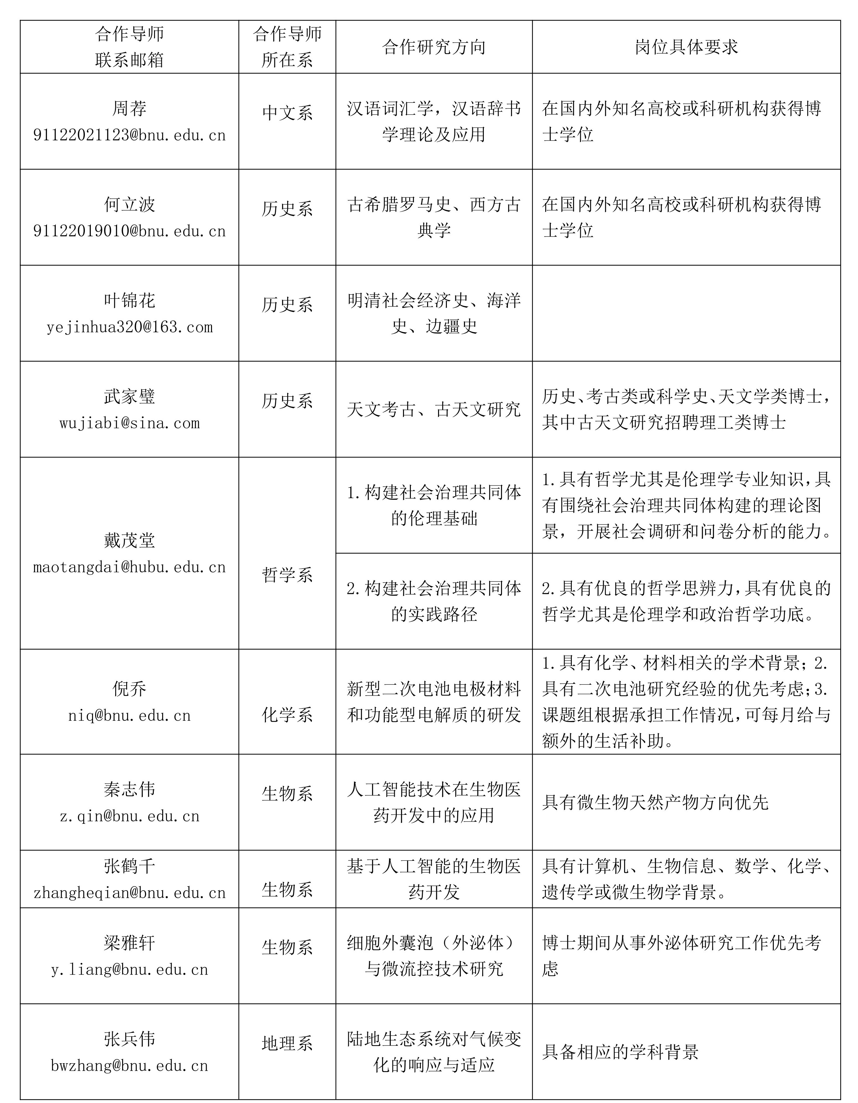
三、合作导师和研究领域(陆续更新中,请关注公司网站博士后专栏/rczp/bshzp/index.htm)


导师相关简介可查阅公司官网:/
四、博士后招收类别及薪酬
1、薪酬和福利待遇
一类博士后
入选国家资助博士后研究人员计划A档,年薪50万/年。
入选国家资助博士后研究人员计划B档,年薪40万/年。
二类博士后
入选国家资助博士后研究人员计划C档,或符合珠海校区相关学科博士后进站标准的人员,薪酬为30万元/年。
2、其他待遇
在站期间,珠海校区提供每人5万元的科研启动费。珠海校区为博士后提供租住公寓。在站期间可为符合条件的子女提供适龄的基础教育。
五、应聘方式及所需材料
1、简历,包括教育经历、工作经验等;
2、近五年来三篇代表性学术论文;
3、其他相关材料。
以上材料(除1、2外)放在一个word文档里,打包发至合作导师联系邮箱,邮件主题注明“博士后应聘+姓名+最高学历公司”。后公司将按照有关程序开展审查和选拔,最终选出入围人选。
六、联系方式
联系人:江老师
联系电话:0756-3683547
诚邀全球英才加盟yl9193永利集团!